高新技术企业
双软认证企业

全国服务热线
400-822-8119

  • 网站首页
  • 公告通知
    • 新闻中心
  • IoT物联网平台
    • IOT物联主站
    • 空间全屋智能
    • 医疗物联网平台
    • 医院管理系统(HIS系统)
  • 产品中心
    • 空间全屋智能
    • 智慧输液
    • 物联网
    • 信息发布
    • 会议预约
    • 智慧分诊排队
    • IPTV系统
    • 导视导航
    • 病房呼叫
    • ICU探视
  • 应用系统
    • 信息发布系统
    • 会议预约系统
    • 智慧分诊系统
    • IPTV互动电视系统
    • 物联网系统
    • 医护对讲系统
    • ICU探视系统
    • 导视导航系统
    • 智慧输液系统
  • 行业方案
    • 智慧医疗
    • 智慧酒店
    • 智慧监狱
    • 智慧校园
    • 智慧楼宇
    • 智慧场馆
    • 智慧商场
    • 政府部门
    • 广告传媒
    • 桑拿洗浴
    • 智慧法院
    • 智慧景区
    • 智慧养老
  • 经典案例
    • 医疗
    • 酒店
    • 监狱
    • 校园
    • 楼宇
    • 场馆
    • 商场
    • 政府
    • 传媒
    • 洗浴
    • 法院
    • 景区
    • 养老
  • 关于我们
  • 联系我们
银行banner

智慧医疗

  • 网站首页
  • 智慧医疗
  • 医疗物联网平台

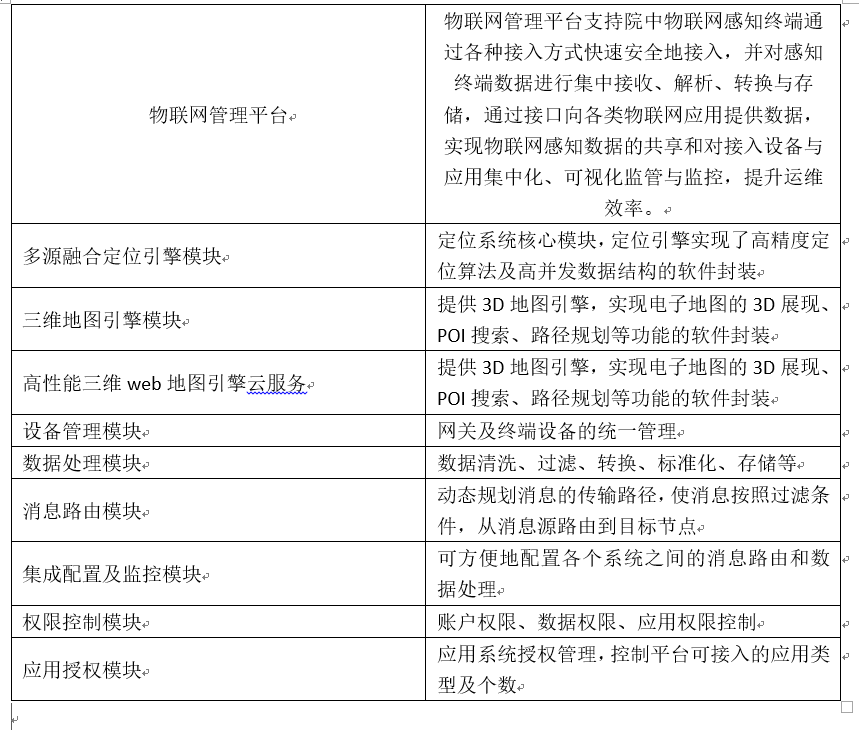
医疗物联网平台

发布日期:2022-05-07

33

22

在线咨询
分享到:
  • 上一篇:医疗资产定位系统
  • 下一篇:婴儿防盗系统

相关推荐

  • 智慧图书馆建设方案
  • 医院急救时间管理系统
  • 医疗资产定位系统
  • 智慧养老系统综合管理平台
  • 老人防丢定位系统
  • 医院无线呼叫系统
  • 婴儿防盗系统
  • 酒店自助入住

右侧推荐

  • 医院无线呼叫系统
  • 医疗资产精确定位管理方案
  • 病房呼叫系统(医护对讲系统)
  • 医院便民导视系统
  • 医院病房视讯互动系统

北京尚信诚科技有限公司注册资金1000万元,是一家从事物联网技术开发、多媒体信息显示技术、流媒体系统开发及其相关智能化软件开发和销售的高新技术企业。公司现已在医疗物联网、网络流媒体视频管理、数字媒体播放平台、室内精准定位服务等领域取得了众多成果,并拥有了一系列自主知识产权,是业界居于行业前列的产品和服务供应商。

新闻中心

  • 病房电视-病房互动电视-医院IPTV系统-医院互动电视系
  • 电子班牌解决学校的痛点才能赢得市场
  • 病患体征“无感”监测,解放医护双手
  • 北京尚信诚科技】医疗物联网解决方案诚邀合作伙伴
  • 北京尚信诚科技:构筑安全、高效的医疗物联网新生态

网站栏目

  • 关于我们
  • 产品展示
  • 案例展示

联系我们

北京尚信诚科技有限公司|医疗物联网|医院物联网|医护安全管理|病患管理|体征检测|智慧输液系统|婴儿防盗系统|体征检测系统|能效检测|全屋智能

电话:400-822-8119
网站:010-57197563
邮箱:2331351794@qq.com
地址: 北京市朝阳区五里桥一街非中心9号楼4层

© 2018 北京尚信诚科技有限公司 京ICP备17001280号-2  网站地图 网站开发:超越无限

在线咨询

咨询电话:400-822-8119
提交失败!

您的留言已经成功提交!